咨询热线: 18225968333
联系我们Contact us
全国咨询热线18225968333

公积金提取代办

公司地址:上海华能联合大厦

联系电话:13065553707

您的位置: 首页 > 临汾新闻中心
临汾新闻中心

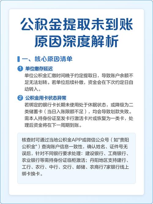
临汾公积金提取审核时间过长如何投诉_公积金提取审核通过不到账

发布时间:2026-02-23 14:39:16

气炸了。真的。

盯着手机屏幕,上面那个显示“审核中”的圈圈,已经转了七天,房租眼看就要交了公积金提取审核时间过长如何投诉,房东的微信消息,接二连三地来,一条紧接着一条,这种情况下,你心里恨不得,把手机狠狠摔了。

别急。先喘口气。

我懂这种无力感。明明是自己钱,取出来却比借钱还难。

会不会是我的资料有问题?

查一下。先别急着发火。

拨打12329这个公积金热线电话,不要拨打你们当地的那个,仅拨打面向全国的那个,向人工咨询,是否真的缺少材料,有时确实是我们自身遗漏了某些东西。

公积金提取审核时间过长如何投诉

网上那些“加急”代办靠谱吗?

千万别信。

近来,枣庄那处才发布了通告,好些中介宣称“先提取而后收费”,可全都是骗人的呀。若你去找他们,钱不但有可能付诸东流 ,身份证、银行卡号都给了人家,后续产生的麻烦可极大。

等了多久算“过长”?

说实话,没有统一标准。

官方所讲的“3至5个工作日”已然到了,却毫无动静,这时你便具备了询问的资格。存在一些地方效率低下,真的能够把人给拖垮。安康那处前些时日还有人进行投诉,窗口的工作人员自身都弄不明白政策,态度还恶劣。你能够期望这样的系统运行得有多快呢?

好,确认了,不是你的问题,是他们在磨洋工。

怎么投诉最管用?

别只会说“我要投诉”,没用。

公积金提取审核时间过长如何投诉

首要步骤,拨打12345。它相比于12329 ,有时会更具效用。此乃市长热线公积金提取审核时间过长如何投诉,存在考核机制 ,工单会被转至公积金中心 ,而且还必须限期予以回复。

第二步,语气要有“软钉子”的感觉,别一开始就骂骂咧咧,而是这样说:“喂,我在X月X号办理的提取,单号是XXXX,已经超出承诺的办理时限了,我此刻特别急切地要用这笔钱去交房租,马上就要落到没地方住的境地了,能不能麻烦您去帮我加急催促一下呢?要是因为我的材料存在问题,请您清楚地告诉我还缺少什么,别让我就这样干巴巴地等着。”。

关键之处在于,要陈述相关事实,还要清晰表明所面临的困难,并且诚恳请求给予明确的答复。要将自身内心满满的焦急以及楚楚可怜之态充分展现出来,毕竟人皆是会同情弱者的,当接线员听讲时便会觉得你着实是困难重重,进而愿意帮你多催促几句。

笫三步,寻正确之人。要是客服仍在推诿公积金提取审核时间过长如何投诉,向其索要 “投诉科 ”或者 “执法监督科 ”之电话。湘潭那个公积金中心官网便挂有投诉电话。潍坊近期还特意出台行政执法办法 ,其所针对者即此类琐事。你宣称要依《行政执法办法》依流程行事 ,他们闻听便会紧张。

要是窗口人员态度还特别差呢?

记录工号,保留录音(注意合法)。直接说我要见你们领导。

公积金提取审核时间过长如何投诉

参照今日(2026年2月23日)新华社方才发布的新闻来看,国家正在注重“未来产业”,诸如6G、人工智能这类搞得十分热闹。科技已然发展到如此程度,老百姓提取公积金却仍需看他人脸色,还要等待十天半个月 ,这样合理吗?这本身便属于问题。

别怕。钱是你的,理在你这边。

完成电话拨打之后,前往他们官网的“主任信箱”之处,或者是“投诉建议”那里,再次留下一条信息,要将情况书写得清晰明白。两种方式同时进行。

希望明天醒来,那笔钱就到账了。

祝你顺利。实在不行,再回来骂,我听着。

在线客服
联系方式

热线电话

18225968333

上班时间

周一到周五

公司电话

13065553707

二维码
线