咨询热线: 18225968333
联系我们Contact us
全国咨询热线18225968333

公积金提取代办

公司地址:上海华能联合大厦

联系电话:13065553707

临汾常见问题

临汾公积金提取政策解读_中山租房提取公积金条件放宽

发布时间:2026-04-19 01:22:56

租住房公积金租房提取条件放宽 连缴三个月可提

租房提取公积金政策出台 无房职工可提取

想了解更多中山公积金的消息,可点击进入【中山公积金专题】查看更多有关公积金的最新消息。

手机访问 中山本地宝首页

相关推荐 租房提取公积金政策解读 租房提取公积金条件 租房提取公积金变化

2025中山住房公积金已全面恢复业务办理

中山市住房公积金管理中心业务系统升级工作已顺利完成,自2025年10月11日(星期六)起,全面恢复业务办理。

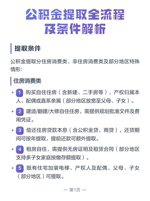
公积金提取政策解读

中山住房公积金贷款申请成功后什么时候可以提取住房公积金?

住房公积金贷款职工及其配偶可在贷款放款后申请提取公积金,可办理公积金按月冲还贷或委托自动转账业务。委托自动转账业务在偿还住房贷款本息期间每30日自动审批提取。

中山市住房公积金贷款受理银行

中山市住房公积金贷款有哪些银行可以办理,哪些银行承办公积金贷款业务,了解受理银行有哪些,方便您在办理前准备,方便办理。本文小编为您整理了中山市公积金贷款的受理银行,希望给您带来便利。

中山公积金贷款商转公办理指南(条件/材料/流程/额度)

“商转公"贷款,是指缴存职工在本市行政区域内办理纯住房商业性贷款购买自住住房的公积金提取政策解读,尚未结清原商业贷款,如符合住房公积金贷款条件,且取得原商业贷款银行同意的前提下,可以申请公积金贷款部分或者全部偿

中山公积金贷款商转公抵押模式

公积金提取政策解读

商转公贷款采用抵押担保方式。贷款申请人与原商业贷款银行协商一致后,可采用顺位抵押模式或自筹资金质押模式。

中山公积金贷款商转公贷款额度

符合申请时执行的公积金贷款额度规则,且申请额度应同时符合不超过当前执行的住房公积金最高贷款额度,不超过该房产评估价值等条件。具体详见正文。

中山公积金贷款商转公需要准备什么材料?

“商转公"贷款,是指缴存职工在本市行政区域内办理纯住房商业性贷款购买自住住房的公积金提取政策解读,尚未结清原商业贷款,如符合住房公积金贷款条件,且取得原商业贷款银行同意的前提下,可以申请公积金贷款部分或者全部偿

中山公积金贷款商转公办理条件

申请人、共同申请人为我市或深圳市缴存住房公积金的职工;符合我市现行公积金贷款申请条件。具体详见下文。

中山建造、翻新、大修贷款公积金条件

公积金提取政策解读

公积金贷款用于建造、翻新、大修所需条件有:借款人信用良好,家庭收入稳定公积金提取政策解读,有偿还贷款本息能力等,具体见正文。

中山市公积金贷款条件

中山市公积金贷款需要符合什么条件?中山本地宝为您整理中山市住房公积金贷款条件!详细请见下文!

中山市公积金贷款额度

中山市公积金贷款额度有多少?中山本地宝为你整理中山公积金贷款额度!详细请看下文!

2025中山下调个人住房公积金贷款利率的通知

自2025年5月8日起,下调个人住房公积金贷款利率0.25个百分点,5年以下和5年以上首套个人住房公积金贷款利率分别调整为2.1%和2.6%,5年以下和5年以上第二套个人住房公积金贷款利率分别调整为不低于2.525%和

在线客服
联系方式

热线电话

18225968333

上班时间

周一到周五

公司电话

13065553707

二维码
线