咨询热线: 18225968333
联系我们Contact us
全国咨询热线18225968333

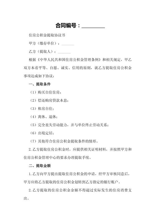
公积金提取代办

公司地址:上海华能联合大厦

联系电话:13065553707

临汾常见问题

临汾公积金提取配偶材料_配偶偿还房贷提取公积金

发布时间:2026-04-21 01:43:22

公积金提取配偶材料

配偶偿还房贷能不能提取我的公积金?

商业贷款没还完还能提取吗?

别着急!“肇小住”梳理了

近期最受关注的三个公积金提取问题,

结合最新政策为你逐一解答!

公积金提取配偶材料

公积金提取配偶材料

1、本人名下无房,配偶名下有一套正在还贷的肇庆住房公积金提取配偶材料,我能提取公积金帮还吗?

答:可以!根据《住房公积金管理条例》公积金提取配偶材料,偿还购房贷款本息是明确的公积金提取情形。配偶的住房位于肇庆市行政区域内,且房贷处于正常还贷状态,即便你名下无房,也能凭相关材料申请提取个人公积金,职工及其配偶还可同时申请提取公积金账户余额用于偿还购房贷款本息。

温馨提示

首次提取需前往我市各县(市、区)行政服务中心公积金窗口申请。

偿还购买商品房贷款本息提取所需材料:

①本人居民身份证(已婚的同时提供配偶身份证);

②本人银行借记卡(I类账户)、肇庆市社会保障卡或活期存折;

公积金提取配偶材料

③婚姻证明(已婚的提供结婚证,未婚的提供户口簿,离婚的提供离婚证及所提取房产的分配协议,法院判决或调解离婚的,提供整份法院判决书复印件及生效证明或民事调解书和生效证明);

④商业住房贷款合同(在我市办理纯公积金贷款的无须提供);

⑤购房合同;

⑥购房发票(首期或总房款发票);

⑦购买外市住房的,在户籍地购房的提供户口簿,在公积金缴存地购房的提供公积金账户状态为“正常”的缴存证明。

公积金提取配偶材料

2、银行消费贷款,能提取公积金偿还吗?

答:不可以!公积金的提取范围有着严格规定,仅支持购买、建造自住住房公积金提取配偶材料,偿还购房贷款本息、支付房租等与住房相关的合法用途。银行消费贷款的用途通常为日常消费、购车等非住房类支出,并不在公积金提取的合规范围内,因此无法申请提取公积金偿还。

公积金提取配偶材料

公积金提取配偶材料

3、我在肇庆的住房,提前还清了公积金贷款,剩商业贷款未还清,还能提取公积金吗?

答:可以!若你名下仍有未结清的肇庆市购房商业贷款,是符合“偿还购房贷款本息”的提取条件的,与是否提前还清公积金贷款无关。计算可提取额度时须减去已提取的住房公积金累计金额;提取额度为购房总价与贷款利息之和。

如有其他疑问,欢迎在评论区留言,

或拨打我市公积金服务热线

0758-12329 咨询!

公积金提取配偶材料

在线客服
联系方式

热线电话

18225968333

上班时间

周一到周五

公司电话

13065553707

二维码
线